******太阳成tyc7111cc(股份)有限公司-官方网站
/xwdt_25/

新闻动态

太阳成tyc7111cc师生参加重庆市第十四届研究生马克思主义论坛暨“马克思主义与中华民族现代文明建设”研讨会

发布时间: 2023-12-18 点击数量:

12月10日上午,重庆市第十四届研究生马克思主义论坛暨“马克思主义与中华民族现代文明建设”研讨会在西南政法大学毓才楼一楼学术报告厅举行。我院党总支副书记、副院长(主持工作)黄科教授,硕士生导师程波教授,辅导员王雨潇老师,及部分获奖研究生应邀参会。


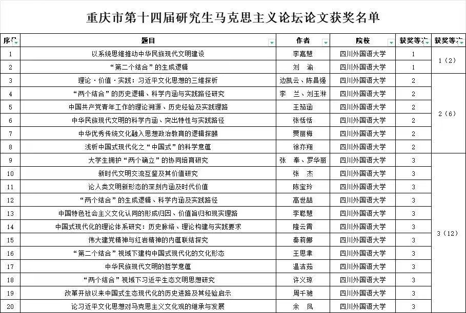
经导师悉心指导、学生认真准备,我院2022级研究生李嘉慧《以系统思维推进中华民族现代文明建设》、22级研究生刘渝《“第二个结合”的生成逻辑》获得一等奖的好成绩,21级边凯云等8位同学获得二等奖,21级张奉等13位同学获得三等奖。会上,黄科教授针对《教育家精神的生成逻辑、科学内涵及时代价值》做点评,他充分肯定了该文章的学术性和创新性,并就进一步修改提出相关意见。获奖代表李嘉慧围绕“以系统思维推动中华民族现代文明建设”进行发言汇报。

据悉,重庆市研究生“马克思主义论坛”是由西南大学发起,重庆市十一所高校联合主办的重庆市研究生学术交流的重要平台。近年来,学院高度重视和鼓励支持学院研究生参加各类学术论坛,并逐步在各类论坛中取得越来越优异的成绩,此次论坛取得优异成绩得益于我院全体师生长期不懈的努力。在今后的学习中,学院师生将不断提升学术研究水平,争取取得更高质量的研究成果。


附:四川外国语大学太阳成tyc7111cc重庆市第十四届研究生马克思主义论坛论文获奖名单

返回顶部